Medotología de trabajo
QuotaJalvo es experta en valoraciones inmobiliarias emitidas para todo tipo de inmuebles y finalidades. El método y las técnicas de valoración empleados dependen de la finalidad y tipología del activo valorado.
Valuaciones RICS
Las valuaciones redactadas según estándares de la Royal Institution of Chartered Surveyors (RICS) y conforme a las normativas internacionales IVS cuentan con el reconocimiento de inversores de todo el mundo, fondos y entidades financieras.

Son informes comúnmente utilizados en el asesoramiento y cobertura de grandes inversiones, ya que la regulación de normas y principios de buena práctica profesional RICS y su implantación a nivel global garantizan una información homogénea y comparable. QuotaJalvo cuenta en su red de técnicos con especialistas titulados RICS.
Valuaciones RICS
El Reglamento Nacional de Tasaciones del Perú (RNT), Resolución Ministerial Nº 177-2016-Vivienda tiene por finalidad establecer criterios, métodos y procedimientos técnicos normativos para la tasación de bienes inmuebles, muebles e intangibles.

Para poder realizar tasaciones la Empresa y el Perito deben estar homologados por la Superintendencia de Banca y Seguros del Peru. QuotaJalvo y sus peritos cuentan con dicha homologación y realizan cientos de tasaciones con esta metodología.
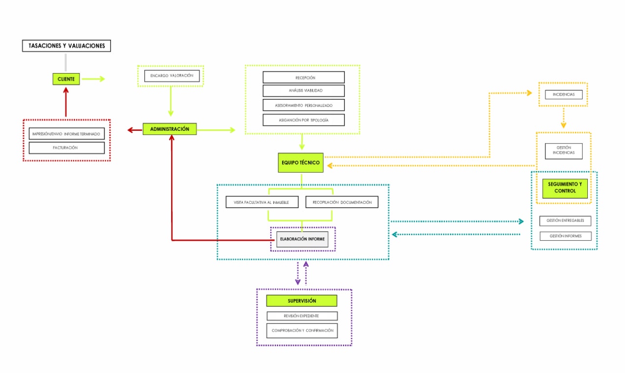
Esquema de trabajo
Todos los departamentos de Quota Jalvo trabajan bajo un mismo esquema donde una serie de filtros son aplicados en función a la tipología de informe. Procesos de gestión de calidad entornó a la norma ISO 9001 son desarrollados para asegurar la calidad del trabajo.
Tecnología
QuotaJalvo cuenta con un equipo de desarrollo tecnológico propio que da soporte a toda nuestra red interna y externa y crea programas informáticos totalmente personalizados para el desarrollo y control de nuestra actividad profesional. Nuestra base de datos nutre de información al departamento de QJ Analytics para desarrollar los productos al servicio de nuestros clientes.
Calidad
Para asegurar los estándares de calidad de la Certificación SGS e ISO 9001 en todos los servicios que ofrecemos QuotaJalvo cuenta con:
Manual de Gestión de Calidad
Manual de Gestión de Calidad cuyo objeto es documentar un sistema de gestión integrado que permita la autoevaluación, la elaboración de planes de mejora y el desarrollo de la actividad generando el mínimo impacto ambiental.
Programas de capacitaciones
Capacitamos a todo nuestro equipo con sesiones periódicas donde se trata la problemática actual y la actualización de normatividad.
Control sistemático de procesos.
Para garantizar la calidad de nuestros informes se trata periódicamente la mejora de los procesos de control de nuestros informes.
Nuestras Auto evaluaciones
Cada área y departamento se autoevalúa y se cruza la información con la gerencia de control de procesos.
Certificación SGS
QuotaJalvo se encuentra certificada y homologada actualmente por la SGS en el Sevicio de Tasaciones y Valuaciones de Bienes Inmuebles.

Constancia de homologación vigente No 00525/2017 basada en la revisión de los aspectos administrativos y legales, la infraestructura, el personal, la gestión de calidad y comercial, su seguridad, salud, medio ambiente y responsabilidad social.
Sistemas de verificación
01
Detección y corrección de incidencias
En QuotaJalvo contamos con un Departamento Técnico de Supervisión que revisa la totalidad de expedientes de valuaciones que se realizan para detectar las incidencias y corregirlas a la mayor brevedad posible.
02
Especialización por zonas geográficas
Especialización por zonas geográficas gracias a nuestra infraestructura territorial. Nuestra gran experiencia en todo el territorio nacional nos avala. Quota Jalvo pone a su disposición a todo su equipo localizado en la mayoría de las ciudades del país especializándonos en la actividad inmobiliaria local
03
Fases y Supervisión de calidad
Realizamos la supervisión de todos los informes, según su valor y tipología, por el departamento de Supervisión General, dando mayor atención a los informes de casuística especial. La supervisión puede ser de has 4 fases independientes para asegurar la calidad del informe.
04
Detección y corrección de incidencias
En cada una de las fases de supervisión de informes se corrigen y anotan las incidencias para posteriormente analizar en volumen las posibles soluciones y correcciones en el proceso sistematizado de fases.
Contáctanos